Enhanced KYC via External Vendor Integration
Client-facing platform • Private Market Internal Tool

All data displayed is mock data used to illustrate the interface design.
Timeline
January - March 2025 (3 months)
My role
For this initiative, I collaborate closely with product managers, engineers, and key stakeholders, particularly the compliance team on the eKYC integration initiative. I'm responsible for the end-to-end design process, including user research, prototyping, technical discussions with engineers, user testing with compliance, and UI design across both the investor-facing web and mobile platforms, as well as the internal system.
Context
As our investor platform grows to support over 20,000 investors across Southeast Asia, enabling a fast and compliant onboarding experience has become a key priority. To support this, we needed to streamline the KYC (Know Your Customer) verification process.
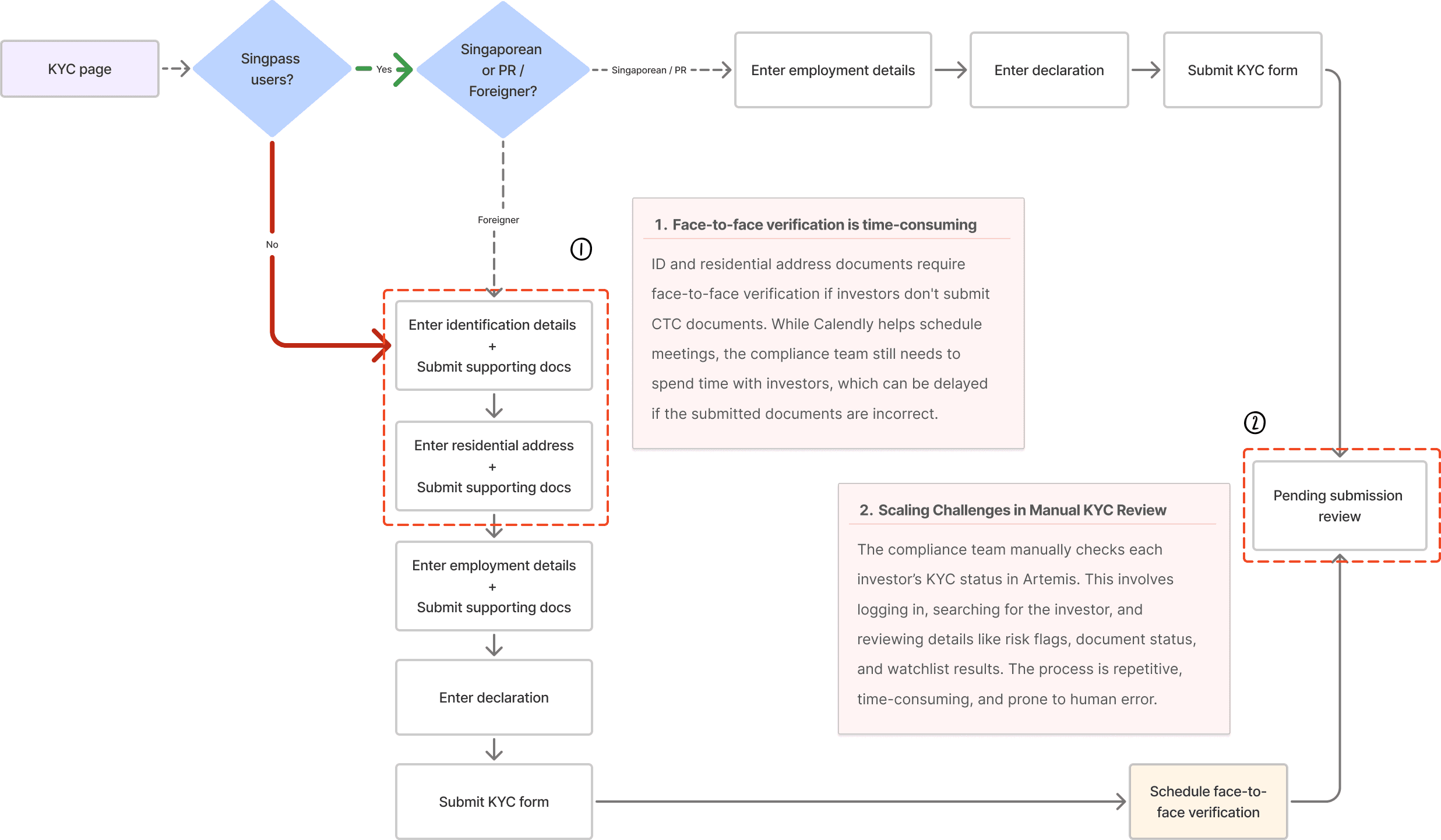
Currently, the KYC journey on SG platform varies depending on how investors sign up:
For Singpass users, their details are submitted via Singpass. The compliance team then verifies their information by cross-checking the records on Artemis.
For non-Singpass users, the process involves manually submitting identity documents, completing a face-to-face verification before having the compliance team review their documents and cross-check their KYC records in Artemis.

Problem
As our client base expanded across countries, many investors who do not use Singpass faced longer verification times. This highlights the need to re-examine the KYC process, as manual tasks like document checks and identity verification were placing growing pressure on compliance and internal teams. Improving the flow would reduce operational effort and offer a more scalable onboarding experience.
To better understand the challenges, we spoke with the customer success and compliance teams and identified two key areas for improvement:
Face-to-face verification is time-consuming
ID and residential address documents require face-to-face verification if investors don't submit CTC documents. While Calendly helps schedule meetings, the compliance team still needs to spend time with investors, which can be delayed if the submitted documents are incorrect.Scaling Challenges in Manual KYC Review
The compliance team manually checks each investor’s KYC status in Artemis. This involves logging in, searching for the investor, and reviewing details like risk flags, document status, and watchlist results. The process is repetitive, time-consuming, and prone to human error.

Opportunity
We identified opportunities to reduce manual effort and improve the experience, especially for non-Singpass investors:
The first opportunity is to automatically read and verify documents, eliminating the need for time-consuming manual checks and face-to-face verifications - This would benefit non-Singpass users.
The second opportunity is to automate the Artemis verification process - which is currently done manually, allowing us to instantly retrieve KYC results without requiring Compliance to perform cross-checks again - This would be an effort to fully automate the KYC process, enabling results to be reflected to all the investors within seconds.
After discussing the solution with the Product Manager and prioritising the tasks, we decided to focus on the first goal for this phase, which is the first opportunity: Instantly verifying identity documents and investor faces.
Solution
We collaborated with the Compliance team to evaluate several vendors, aiming to find the best solution for verifying IDs and performing face recognition with instant results.
At last, we decided to integrate with Onfido to automate document and face verification across borders. As the product designer, I was responsible for the end-to-end design for this integration, covering everything from UX to edge case handling, including:
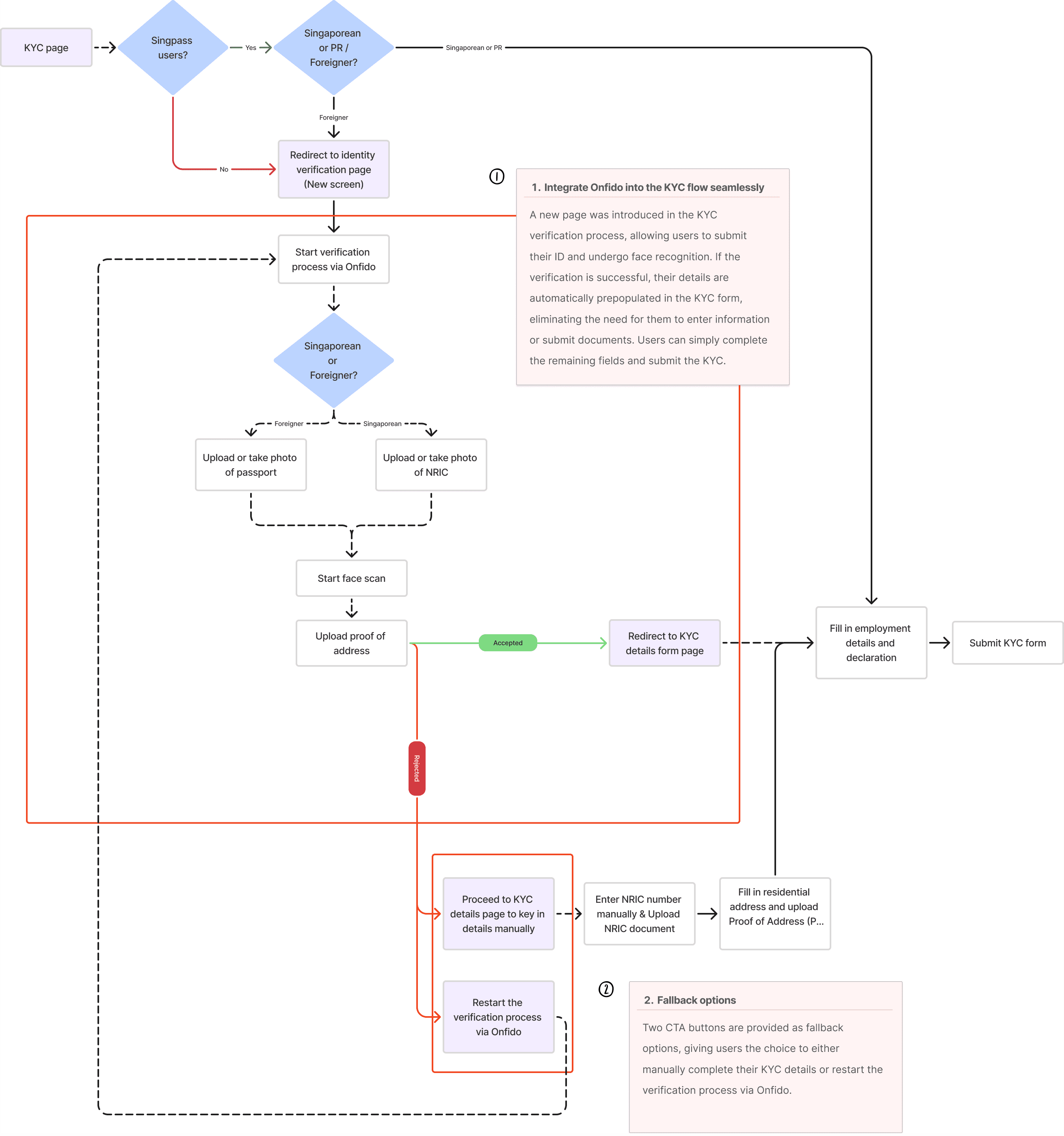
Onfido Verification Flow: Capture of ID + selfie, embedded into our onboarding
Fallback Upload Module: When Onfido fails or isn't supported
Verification Status Page: Keeps users informed with clear next steps
Ops View Integration: Displays verification metadata and allows for exception handling
A new page was introduced in the KYC verification process, allowing users to submit their ID and undergo face recognition:
If the verification is successful, their details are automatically pre-populated in the KYC form, eliminating the need for them to enter information or submit documents. Users can simply complete the remaining fields and submit the KYC.
If the verification is unsuccessful (due to incorrect documents or a system error), the user can either retry verification with Onfido or opt for manual verification.
Atlas (Internal platform): Compliance can easily identify information sourced from Onfido through a clear Onfido tag. Key verification details such as document type, facial match results, and timestamps are accessible directly within the interface. For audit and investigation purposes, the full dataset retrieved from Onfido is also included in the report, enabling the team to make faster, more informed decisions when needed.
Impact
Impact | Outcome |
|---|---|
Manual work reduced | ⬇️ 70-80% fewer face-to-face verification cases |
Faster onboarding | ⏱️ Time to verify dropped 50% |
Internal ops productivity | 🔧 Ops focused more on exceptions, not routine checks |
My takeaway
Automation significantly cuts down the time spent on both sides. While the KYC verification flow isn't fully automated yet, we're working towards enabling instant user verification, allowing users to start exploring the platform right away, while also removing the need for compliance to manually check Artemis results.
Working with an external vendor requires key product decisions, from understanding and configuring the Onfido workflow, to determining which data should be stored in our database—while ensuring alignment with compliance requirements and user experience goals.
————————-—————— More in depth case study ————————————————-
Research
At the start when we worked to improve our own KYC process, we looked at how other leading platforms onboard users, particularly in fintech and digital identity. We focused on platforms like PitchIN, Wise, and Touch ‘n Go, which are known for seamless user experiences and regulatory compliance. The goal was to understand industry benchmarks for speed, automation, and effort required from both users and internal teams.
We observed that these platforms offer fully automated KYC flows, including real-time face recognition and instant verification - resulting in minimal friction for users and almost no manual work for operations or compliance.
Platform | Face recognition | Instand KYC verification | Auto-populated info |
|---|---|---|---|
PitchIN | ✅ Yes | ✅ Yes | ✅ Yes |
Wise | ✅ Yes | ✅ Yes | ✅ Yes |
Touch 'n Go | ✅ Yes | ✅ Yes | ✅ Yes |
Our platform (Before) | ❌ No | ❌ No | ❌ No |
User story
Before deciding on Onfido, the PM worked closely with the compliance team to explore various eKYC and Identity Verification (IDV) providers, evaluating which solution best met our regulatory and operational needs.
After selecting Onfido and researching other platforms, the PM and I collaborated to define user stories, ensuring we understood both user and compliance requirements for a smooth and effective integration.



Phrases breakdown
After discussing with the PM, we decided to split this initiative into two phases:
Aprime and Atlas (Internal Platform)
Mobile apps
Since Aprime and Atlas work together as a complete flow to support the KYC verification process, they need to be launched as a set. The mobile apps will follow in the second phase.
User flow & Design
Aprime: Several key factors were considered when reviewing the user flow:
How to seamlessly integrate Onfido into our process without disrupting the overall experience?
Where to place fallback options if users fail the verification?
Whether the retrieved data should be stored and displayed if users leave the page halfway through?

Design considerations:



Atlas (Internal platform): The key function of how this is used on Atlas is to help the Compliance team easily access investor information and identify its source—especially since we have multiple types of users. Some of the main concerns we considered during the design process were:
How did the user go through the onboarding process—was it manual, via Singpass, or through Onfido?
How can Compliance view the full set of information retrieved from both Singpass and Onfido?
These were critical to ensuring clarity and traceability within the internal platform.


Next steps
In the next phase, we plan to integrate the Onfido verification flow directly with Artemis, enabling instant retrieval of KYC results and removing the need for Compliance to manually cross-check records. By closing this gap, we aim to achieve a fully automated KYC process that reduces operational effort and allows users to place an investment or order immediately after verification.